Les commissions sont auf bestimmte Sachbereiche spezialisierte Ausschüsse des Parlaments.
Le Vielfalt du Parlement est géré par les Sachfragen et la taille du beiden Räte machen eine fachliche et organisatorische Arbeitsteilung unausweichlich. Nous allons travailler dans une organisation d'organisation efficace pour les entreprises de gestion spécialisées dans les commissions de gestion, qui sont auf bestimmte Sachoder Fachbereiche spezialisieren und die Aufgabe haben zuhanden des Plenums, sachkundige, beschlussreife et mehrheitsfähige Lösungsvorschläge auszuarbeiten.
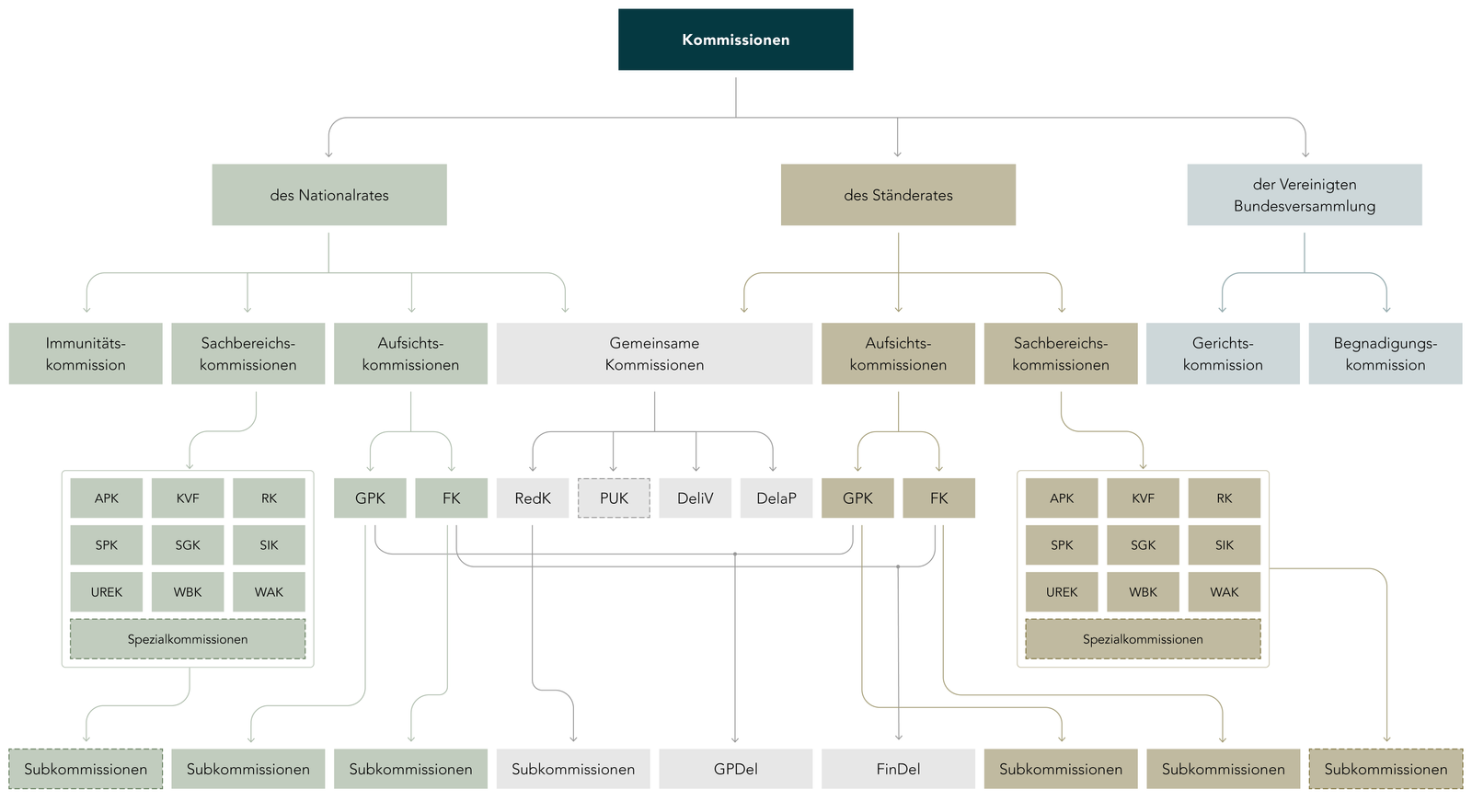
I. Die Kommissionen im Einzelnen

Sowohl der Nationalrat, ainsi que le Ständerat et la Vereinigte Bundesversammlung verfügen über Kommissionen. Der National- und der Ständerat haben je neun Sachbereichs- und zwei Aufsichtskommissionen, der Nationalrat hat darüber hinaus eine Immunitätskommission (IK) (Art. 10 GRN et Art. 7 GRS). Die Vereinigte Bundesversammlung hat eine Gerichtskommission (GK) und eine Begnadigungskommission (BeK) (Art. 39 Abs. 4, 40 et 40un ParlG).
Mourir
Commissions de Sachbereich der beiden Räte sind die folgenden:
- Commission politique autrichienne (APK),
- Commission pour la Wissenschaft, la Bildung und Kultur (WBK),
- Commission pour la Sicherheit et la Gesundheit sociales (SGK),
- Commission pour l'environnement, la planification et l'énergie (UREK),
- Commission Sicherheitspolitische (SiK),
- Kommission für Verkehr und Fernmeldewesen (KVF),
- Commission pour la Wirtschaft et l'Abgaben (WAK),
- Staatspolitische Kommission (SPK) et
- Commission des Rechtsfragen (RK).
Le deuxième
Commissions d'inspection si:
- la Finanzkommission (FK) et
- la Geschäftsprüfungskommission (GPK).
Die Räte haben aussi
Gemeinsame Commissions comme la Redaktionskommission (RedK) (Art. 56 Abs. 1 ParlG), la beiden Aufsichtsdelegationen (GPDel et FinDel) (Art. 53 et Art. 51 ParlG) et la ständigen Federationen im Bereich der internationalen parlamentarischen Beziehungen (Art. 6 VPiB).
Zur Beratung eines bestimmten Geschäftes können die Räte
Commissions spéciales (Ad-hoc-Kommissionen) bestellen; Spezialkommissionen bilden jedoch die Ausnahme (Art. 42 Abs. 2 ParlG). Il existe également des commissions spécialisées spécialisées, notamment des commissions parlementaires de soutien (PUK), qui visent à réduire les risques de grosses pertes (Art. 163 Abs. 1 ParlG).
Die Kommissionen können aus ihrer Mitte
Sous-commissions bilden (Art. 45 Abs. 2 ParlG). Diese werden mit einem bestimmten Auftrag versehen (Art. 14 Abs. 2 GRN; Art. 11 Abs. 2 GRS). Im Gegensatz zu den Sachbereichskommissionen haben die Aufsichtskommissionen auch das Recht, ständige Subkommissionen einzusetzen (Art. 14 Abs. 3 GRN). La Aussenpolitische Kommission des Nationalrates setzt ihrerseits eine ständige Subkommission für Europafragen ein (Art. 14 Abs. 4 GRN).
II. Bestellung der Kommissionen
Die Mitgliederzahl der nationalrätlichen Kommissionen wird durch das Büro festgelegt (Art. 9 Abs. 1 Bst. f GRN), in der Regel sind es 25 Mitglieder. Im Ständerat bestimmt das Reglement die fixe Anzahl von 13 Mitgliedern (Art. 7 Abs. 2 GRS).
In beiden Räten werden die Kommissionssitze proportionnelle auf die Fraktionen verteilt (Art. 43 Abs. 3 ParlG). Die Mitglieder der Kommissionen sowie deren Präsidien (Präsident/in et Vizepräsident/in) werden vom jeweiligen Ratsbüro gewählt (Art. 43 Abs. 1 ParlG). Je suis le Nationalrat erfolgt die Wahl auf Vorschlag der Fraktionen.
Die Amtsdauer der Kommissionsmitglieder beträgt in der Regel vier Jahre (Art. 17 Abs. 1 GRN; Art. 13 Abs. 1 GRS). Vous avez endetté des tests avec le Gesamterneuerung der Kommissionen dans la première session d'une nouvelle législature; eine Wiederwahl ist möglich (Art. 17 Abs. 1 GRN; Art. 13 Abs. 1 GRS).
Les commissions des présidents et des présidents sont destinées aux présidents et aux présidents pour un mandat de deux ans; eine Wiederwahl ist nicht möglich (Art. 17 Abs. 2 GRN; Art. 13 Abs. 2 GRS).
Wird der Sitz eines Kommissionsmitglieds frei, so wird dieser für den Rest der Amtsdauer neu besetzt (Art. 17 Abs. 4 GRN; Art. 13 Abs. 4 GRS). Im Nationalrat findet eine ausserordentliche Gesamterneuerung der Kommissionen für den Rest der Amtsdauer statt (Art. 17 Abs. 5 GRN), lorsque
- une Fraktion wegen einer Änderung ihrer Mitgliederzahl im Rat in einer ständigen Kommission mit mehr als einem Mitglied über- oder untervertreten ist ;
- Une nouvelle Fraktion est générée.
III. Aufgaben
Les commissions polyvalentes ont des responsabilités importantes :
Commissions de Sachbereich beraten die in ihre Sachbereiche fallden Geschäfte vor, verfolgen die gesellschaftlichen und politischen Entwicklungen in ihren Zuständigkeitsbereichen, arbeiten Vorschläge aus und sorgen für eine Wirksamkeitsüberprüfung der beschlossenen Massnahmen (Art. 44 ParlG). Die Sachbereiche werden den Kommissionen vom jeweiligen Büro zugewiesen (Art. 9 Abs. 1 Bst. b GRN; Art. 6 Abs. 1 Bst. b GRS).
Mourir
Aufsichtskommissionen et -delegationen üben die Oberaufsicht aus über den Finanzhaushalt des Bundes et über die Geschäftsführung des Bundesrats, der Bundesverwaltung, der eidgenössischen Gerichte, der Bundesanwaltschaft, der Aufsichtsbehörde über die Bundesanwaltschaft et autres Träger von Aufgaben des Bundes (art. 50 et suiv. et art. 52 et suiv. ParlG). Hierbei prüfen sie (Art. 26 Abs. 3 ParlG) folgende Fragen :
- ob die Bundesbehörden im Sinne der Verfassung und der Gesetze handeln (Rechtmässigkeit),
- ob die vom Staat getroffenen Massnahmen sinnvoll sind und der Bundesrat seinen Entscheidungsspielraum richtig nutzt (Zweckmässigkeit),
- ob die vom Staat getroffenen Massnahmen die gewünschte Wirkung haben (Wirksamkeit), et
- ob die Mittel von den staatlichen Akteuren im richtigen Verhältnis zum Ergebnis eingesetzt werden (Wirtschaftlichkeit).
Die Aufgaben der übrigen Kommissionen lassen sich wie folgt umschreiben :
Mourir
Commission immunitaire des Nationalrates behandelt Gesuche für die Aufhebung der Immunität von Ratsmitgliedern und Magistratspersonen (Art. 33cter GRN). (Im Ständerat werden diese Gesuche von der Kommission für Rechtsfragen beraten.)
Mourir
Commission de rédactionune gemeinsame Kommission beider Räte, überprüft den Wortlaut der Erlasse et legt deren endgültige Fassung für die Schlussabstimmung fest (Art. 56 ParlG).
Mourir
Commission Gerichtsune commission de l'administration fédérale, est chargée de la protection du Wahl et de l'amende des riches et riches en biens de l'État, du Bundesanwältin ou du Bundesanwalts, du stellvertretenden Bundesanwältinnen ou Bundesanwälte und der Mitglieder der Aufsichtsbehörde über die Bundesanwaltschaft (art. 40un ParlG).
Mourir
Commission de la Begnadigungebenfalls une Commission de l'Administration fédérale, est censée s'occuper du gouvernement du début, de l'Entscheide des Bundesstrafgerichts ou d'une eidgenössischen Verwaltungsbehörde betreffen, mais aussi pour les militaires, le Bundesgericht beurteilt wurden, und die Vorberatung von Zuständigkeitskonflikten zwischen den obersten Bundesbehörden (art. 40 ParlG).
Mourir
Délégations internationales parlementaires Versammlungen (DeliV*) vertreten die Bundesversammlung in internationalen parlamentarischen Versammlung (Art. 60 ParlG).
Mourir
übrigen im Bereich der internationalen Beziehungen tätigen Délégations (DelaP*) sind für Beziehungen mit Parlamenten anderer Staaten zuständig (Art. 60 ParlG).
IV. Instrument
Die Kommissionen können zur Erfüllung ihrer Aufgaben (Art. 45 Abs. 1 ParlG):
- Initiatives parlementaires, tendances régionales et Anträge einreichen sowie Berichte erstatten ;
- aussenstehende Sachverständige beiziehen;
- Vertreterinnen et Vertreter der Kantone et interessierter Kreise anhören et
- Besichtigungen vornehmen.
Eine Aufsichtskommission oder -delegation kann zudem Empfehlungen an die verantwortliche Behörde richten (Art. 158 ParlG).
V. Sitzungskadenz et Verfahren
Die Kommissionen tagen durchschnittlich an 2swei Sitzungen pro Quartal.
Dans den Kommissionen gelten, sofern das Gesetz oder das Geschäftsreglement nichts anderes vorsieht, die Verfahrensregeln ihres Rates (Art. 46 Abs. 1 ParlG).
VI. Vertraulichkeit Der Sitzungen Und Information Der Öffentlichkeit
Je suis pris en charge par les Beratungen im National- und im Ständerat et les Beratungen der Kommissionen vertraulich. Die Vertraulichkeit soll sachbezogene und mehrheitsfähige Lösungen erleichtern.
Die Öffentlichkeit wird via Medien über die wesentlichen Ergebnisse der Kommissionsberatungen, die wichtigsten Beschlüsse mit dem Stimmenverhältnis sowie über die wichtigsten, in den Beratungen geäusserten Argumente schriftlich oder mündlich informiert (Art. 48 ParlG; Art. 20 GRN; Art.15 GRS). Vertraulich bleibt, wie die einzelnen Sitzungsteilnehmerinnen und Sitzungsteilnehmer Stellung genommen und abgestimmt haben (Art. 47 Abs. 1 ParlG).
Die Kommissionsprotokolle und die Unterlagen der Kommissionen unterliegen der Vertraulichkeit (art. 6 et suiv. ParlVV). Das Öffentlichkeitsgesetz ist hier nicht anwendbar, auch non für Unterlagen, welche die Verwaltung zuhanden einer Kommission erarbeitet (Art. 2 et contrario BGÖ). Die Verteilung und die Einsicht in die Kommissionsakten wird durch das Parlamentsrecht geregelt (vgl. Art. 6 et suiv. ParlVV).
Die Kommissionen können öffentliche Anhörungen durchführen, diese sind aber äusserst selten (Art. 47 Abs. 2 ParlG).
Liens historiques et nützliche
La Bundesversammlung kannte bereits im 19. Jahrhundert ein gemischtes System aus ständigen und nichtständigen Kommissionen. L'anfänglich für ein Jahr et ab 1890 für eine Legislaturperiodee gewählten ständigen Kommissionen waren für wiederkehrende Geschäfte et les Ad-hoc-Kommissionen für die übrigen Geschäfte zuständig. Ce système a été créé en 1991 par le système heutige der ständigen et pour la meilleure Sachbereiche zuständigen Kommissionen ersetzt.
Les commissions pour les points de temps actuels existent et, comme elles l'ont fait, peuvent l'être depuis 1891 lors de la session publiée sous les noms de la Ratsverhandlungen.
Übersichten über die Verhandlungen
Depuis 1996, les commissions spéciales ont été créées :
- Commission de Verfassung (96.091)
- Programme de stabilisation 1998 (98.059)
- Neugestaltung des Finanzausgleichs (01.074)
- Programme d'activation (03.047)
- Personenfreizügigkeit. Flankierende Massnahmen (04.066/04.067)
- Programme d'intégration 2004 (04.080)
- Neugestaltung des Finanzausgleichs (05.070)
- Neugestaltung des Finanzausgleichs (06.094)
- Neues Führungsmodell für die Bundesverwaltung (13.092)
2023 (51. Legislaturperiodee) a fixé le Räte zudem arlamentarische Untersuchungskommission zur Untersuchung der Verantwortlichkeiten der Behörden et Organe rund um die Credit Suisse Notfusion mit der UBS (23.427) ein.
Au cours de la précédente session, une période législative a été consacrée à la Commission de planification législative et à la Commission spéciale pour la gouvernance des lois fédérales au-dessus de la planification législative.
Die öffentlichen Kommissionsanhörungen wurden 1991 eingeführt. Vous trouverez également des informations utiles sur les thèmes suivants :
- Description du avion F/A-18 (1992)
- Genschutz-Initiative (1995)
- Rinderwahnsinn (1996)
- Einsatz der Armee zum Schutz der Grenze (1998)
- Révision totale des Bundesgesetzes über Radio und Fernsehen (2002)
- Institutionelles Abkommen : Suisse–UE (2019) (Vidéo)
Les dates de siège, les normes administratives et les mesures de médiation des commissions sont publiées sur la page d'accueil des parlements.
Quellen
- Ruth Lüthi, Art. 42 et suiv., dans : Graf/Theler/von Wyss (Hrsg.), Parlamentsrecht und Parlamentspraxis der Schweizerischen Bundesversammlung, Kommentar zum Parlamentsgesetz (ParlG) du 13 décembre 2002, Helbing Lichtenhahn Verlag, Bâle 2014, p. 357 et suiv.
- Martin Marlock, Volksvertretung als Grundaufgabe, dans : Morlok/Schliesky/Wiefelspütz (Hsrg.), Parlamentsrecht, Nomos 2016, S. 143 ff., dans Analogie.
- *Dies sind keine officiellen Abkürzungen.




